如何报备与管控?内江疾控这份解答告诉你……
时间:2021-07-30 21:11:37 来源:内江市疾控中心您关心的报备与管控的问题,内江市疾控中心为您解答
为有效应对南京此轮疫情,内江市疾控中心先后发布多期健康提示,引导市民主动报告,科学做好疫情防控,受到了广大市民的广泛关注,也收到了许多的问题反馈,下面我们就大家关注和关心的问题一一为您解答。
一、 哪些地区来返内江的人员需向社区报备?
根据中高风险的划分、阳性病例的活动轨迹确定需报备的地区,地区数据持续更新。截至2021年7月30日20时,我市需对26个地区的来返内人员实施社区报备管理,具体排查时间和地区详见表一。
表一 来返内江需报备地区一览表
(截至2021年7月30日18时)


二、抵达内江后如何实施报备?
到达内江后2小时内通过电话等方式向所在社区(村)和单位进行报备。
拒不报备,造成新冠肺炎疫情传播,危害公共安全的,依法给予治安管理处罚;构成犯罪的,按照以危险方法危害公共安全罪追究刑事责任。
三、针对重点地区来返人员内江有哪些管控措施?
为有效做好重点地区来(返)内人员管理,切实减少疫情传播的风险,目前对于来返内人员主要分为四类进行管理:
第一类:对被判定为密切接触者的来(返)内人员实施14天集中隔离和后续7天居家健康监测,判定为次密切接触者的来(返)内人员实施7天集中隔离。
第二类:中高风险地区(详见表二)返回人员,立即实施14天居家隔离医学观察,不具备居家条件的实行集中隔离,隔离期间第1、4、7、10、14天完成鼻咽拭子核酸检测。
第三类:与新冠病毒感染者公开轨迹有重合的人员(如乘坐飞机、火车和轮船等同一交通工具、共同生活、学习、工作以及诊疗过程中有过接触,以及共同暴露于商场、农贸市场、公交车站、地铁内等公共场所的人员),实施7天居家隔离管理和7天的居家健康监测,并在隔离期间第1、7天完成鼻咽拭子核酸检测。
第四类:需报备地区的非中高风险地区、非病例轨迹重合的来(返)内人员,立即开展核酸检测,核酸检测阴性的纳入社区管理,每日主动向社区报告健康状况,实施14天居家健康监测,外出时须做好个人防护,不参加聚集性活动。
四、通过何种方式可以查询到全国的中高风险地区?
目前,国家政务服务平台、四川天府健康通均开通了中高风险地区查询功能,市民朋友可通过两款APP实时查询全国中高风险地区。
最后,特别提醒您:目前疫情防控形势严峻,请广大市民积极配合做好扫码、亮码、测温等疫情防控工作,戴口罩、勤洗手、少聚集,不信谣、不传谣、不造谣,为巩固内江来之不易的防控成果贡献一份力量。
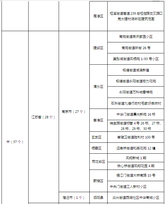
表二 国内(不含港澳台)现有中(高)风险地区



| 编辑: | 李夏娇 |
| 校对: | 毛佳莉 |
| 责编: | 程云 |

