省内再现本土疫情,内江发布紧急提醒!
时间:2022-02-21 22:22:37 来源:内江疾控省内再现本土疫情
严防疫情扩散风险
内江疾控2月21日发布紧急提醒:
重点地区来(返)内人员请主动报备
新增报备地区(4个):上海市闵行区,江苏省无锡市滨湖区、惠山区,内蒙古巴彦淖尔市乌拉特前旗

全国疫情:2022年2月20日0—24时,31个省(自治区、直辖市)和新疆生产建设兵团报告新增本土确诊病例71例(内蒙古32例,其中呼和浩特市30例、包头市1例、巴彦淖尔市1例;江苏11例,其中苏州市10例、无锡市1例;辽宁7例,均在葫芦岛市;广东6例,均在深圳市;山西5例,均在晋中市;四川4例,均在成都市;云南4例,其中德宏傣族景颇族自治州3例、红河哈尼族彝族自治州1例;黑龙江2例,均在鸡西市),含5例由无症状感染者转为确诊病例(云南3例,内蒙古1例,江苏1例)。新增本土无症状感染者本15例(江苏6例,其中无锡市5例、苏州市1例;四川3例,均在成都市;黑龙江2例,均在鸡西市;上海2例,均在闵行区;广东1例,在深圳市;云南1例,在文山壮族苗族自治州)。
成都疫情:2月20日0时-21日12时,成都市新增本土阳性病例9例,其中确诊病例6例、无症状感染者3例。21日下午,四川省成都市人民政府召开新冠疫情发布会,成都市卫健委负责人通报了9例病例的情况。据介绍,本轮疫情发现的病例感染速度快,病例活动轨迹复杂,个别病例感染链条长。
巴彦淖尔疫情:2022年2月20日16时30分至21日12时,巴彦淖尔市乌拉特前旗报告新增1例新冠肺炎确诊病例和1例无症状感染者,2例均为之前确诊病例的密切接触者。截至目前,巴彦淖尔市共有2例新冠肺炎确诊病例和1例无症状感染者。
上海疫情:2月20日0-24时,新增本土无症状感染者2例,两人均系2月17日报告的一例境外输入性确诊病例的密切接触者,即被隔离管控。该境外输入病例于2月13日从香港进入内地,14日自珠海乘坐高铁抵沪。
中高风险地区:截至2022年2月21日18时:全国共有高风险地区5个,其中内蒙古3个、辽宁1个、广西1个。中风险地区136个,其中内蒙古58个、辽宁1个、黑龙江3个、江苏53个、广东3个、广西10个、四川6个、云南2个。
为严格落实“外防输入、内防反弹”的防控要求,有效控制和降低疫情传播风险,内江市疾控中心紧急提醒您:
主动报备
(报备电话0832-12345)
一、有阳性病例报告地区旅居史、红码、黄码及与阳性病例轨迹有交集的人员,请抵达内江后2小时内主动向所在村(社区)、单位和入住酒店报备,或拨打0832-12345进行报备咨询,积极配合社区做好核酸检测、集中隔离、居家隔离、健康监测等疫情防控措施。
不主动申报、刻意隐瞒信息或拒绝接受隔离医学观察,造成疫情传播或有传播严重危险的,根据《中华人民共和国传染病防治法》《中华人民共和国刑法》等有关规定,将依法追究当事人法律责任。

备注:1.根据疫情形势,排查地区将进行动态调整,涂红部分为特别关注地区、涂黄部分为新增报备地区。
二、如果您搭乘过以下交通工具,请第一时间向社区(村)、单位或入住酒店报备,配合做好各项疫情防控工作。

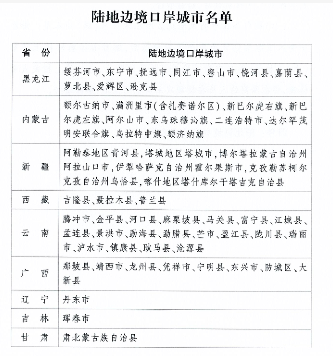
三、陆地边境口岸城市(与香港、澳门有口岸相连的除外)入(返)内人员需提供48小时内核酸检测阴性证明,陆地边境口岸城市名单见下表。

四、高风险岗位人员需主动报备。海关、边检、口岸、机场、进口冷链食品企业等直接接触入境人员、物品、环境的从业人员,以及集中隔离场所、定点救治医院、发热门诊等高风险岗位人员,需持48小时内核酸检测阴性证明返内,抵达后2小时需向社区村进行报备,并配合做好社区管控。
来(返)内政策小贴士

温馨提示
近期重点关注四川省成都市,辽宁省葫芦岛市,江苏苏州市,内蒙古呼伦贝尔市、呼和浩特市疫情。不前往高、中风险地区以及发生本土疫情的地区。
时刻保持个人防护意识,科学佩戴好口罩,加强手卫生,咳嗽、打喷嚏时注意遮挡,室内多通风,保持一米以上社交距离,养成良好卫生习惯。在公共交通工具、电梯等密闭场所以及人群聚集的室外场所全程规范佩戴口罩。
非必要不举办聚集性活动。按照 “谁举办、谁负责,谁组织、谁负责”的原则,严格控制场所规模及人流量,防止人员聚集。提倡家庭聚餐聚会等不超过10人,提倡 “ 喜事缓办,丧事简办,宴会不办”,确需举办的尽可能缩小活动规模。60岁及以上老年人和严重慢性病患者等人群,应尽量减少去人群聚集场所。
加强自我健康管理,如出现发热(≥37.3℃)、干咳、乏力、咽痛、鼻塞、流涕、嗅(味)觉减退、腹泻等症状,要正确佩戴口罩,及时到就近医院发热门诊就医,主动告知旅行史和接触史,就医过程中尽量避免乘坐公共交通工具。
履行单位主体责任,加强人员排查,各机关企事业单位要持续排查往来人员有无中高风险地区旅居史和核酸检测阳性人员密接史;加强健康管理,有发热、乏力、咳嗽等疑似症状的员工要做好防护,及时到发热门诊就诊,不要带病上班。务工人员较多的企业可要求务工人员持48小时内核酸检测阴性证明返岗。
接种新冠疫苗。接种新冠疫苗是每个公民应尽的责任和义务,符合条件的公众都应该全程接种新冠病毒疫苗,并在完成全程免疫满6个月后及时进行加强免疫。
新闻多一点>>
成都:21日18时起,离蓉须持48小时内核酸阴性证明
成都市新型冠状病毒肺炎疫情防控指挥部21日发布通告
根据近期疫情防控工作要求,结合成都市疫情防控工作实际,现就进一步强化疫情防控工作有关措施通告如下。
一、严格履行“四方责任”。各区(市)县党委和政府要落实属地责任,行业主管部门要负起主管责任,各单位要夯实主体责任,个人和家庭也要自觉履行防控义务。形成群防群控、联防联控“一盘棋”。
二、严格离蓉、来(返)蓉人员管理。从2022年2月21日18时起,离蓉的市民群众须持有48小时内核酸检测阴性证明。近14天内有中高风险地区和涉疫城市旅居史的来(返)蓉人员,以及与病例轨迹重合的人员尽快主动报备,就近完成核酸检测。中高风险地区及病例轨迹可查询成都市卫健委“健康成都官微”。倡导其他省来(返)蓉人员持48小时内核酸检测阴性证明或抵蓉后48小时内完成1次新冠病毒核酸检测。
三、严格交通出行防控。机场、公路、铁路等交通站场要落实体温检测、扫码亮码、戴口罩、通风消毒等防控措施,加强人流引导,避免人员集聚;搭乘城市公共交通、出租车、网约车应严格落实防控措施,司乘人员做好个人防护。
四、严格重点场所防控。各类公共场所严格落实体温检测、扫码亮码、戴口罩、通风消毒等防控措施,景区景点、餐饮单位、室内公共场所、密闭场所落实限量、预约、错峰要求。从严管控大型会议、活动、论坛、培训、演出、展销等聚集性活动。
五、严格开展核酸检测和疫苗接种。请关注自身健康码变化,积极配合落实社区的管控措施,做好核酸检测,确保“应检尽检”。按照“应接尽接”原则,在没有接种禁忌症的情况下,符合条件的人群尽早全程接种新冠病毒疫苗,共筑免疫屏障。
六、严格社区防疫管控。机关单位、办公楼宇、经营单位、社区小区出入口实行24小时值守,人员进出严格执行扫码亮码等防控措施,减少聚集性活动。封控区内除密切接触者和次密切接触者实施集中隔离外,其余人员严格实施居家隔离、足不出户。
七、严格做好个人防护。严格做好个人防护,少聚集、不扎堆,坚持戴口罩、勤洗手、多通风。如有出现发热、乏力、咳嗽、鼻塞、流涕、腹泻、味觉嗅觉异常等症状时请立即到指定发热门诊就医,途中戴好口罩,尽量不乘坐公共交通工具,并向医务人员如实告知发病前14天的旅居史和接触史。
为了您和家人的健康
外出归来主动做一次核酸检测
让自己安心,让家人放心。

| 编辑: | 向素玉 |
| 责编: | 毛佳莉 |
| 审核: | 程云 |



