2020成都市国家网络安全宣传周重磅活动来袭!
时间:2020-09-14 10:00:16 来源:四川在线
一年一度的国家网络安全“顶级盛会”即将开启。
按照中央网信办统一部署,今年9月14日—20日为国家网络安全宣传周。9月14日开始,由成都市委网信办主办的2020年成都市国家网络安全宣传周公众体验活动将在宽窄巷子东广场举办,为期6天。
“2020成都市国家网络安全宣传周公众体验活动”主海报
网络安全宣传周有哪些重要活动和惊喜?公众体验有什么好玩好看?川观君为你提前揭晓。
1、网络安全公众体验活动
时间:9月14日—19日
地点:成都宽窄巷子东广场
亮点:集科普性、互动性、趣味性于一体。现场开设网络安全公开课,设计“三大炮·清声镇谣言”、“云镖局·保网络空间”、“糖画铺·诈骗醉醉甜”、“茶博士·来网都是客”、“隐私卫·御风箭生花”、“传书局·千里寄平安”等网络安全互动体验区,通过体验互动普及网络安全知识,提升网络安全意识和防护技能。
2、网络安全大会
时间:9月18日
地点:成都高新区明宇豪雅饭店
亮点:2020蜀山论剑?网络安全大会,邀请网络安全领域知名专家、行业主管部门及相关企事业单位来蓉,就加强网络安全管理,构建网络安全产业生态,保障经济社会稳定发展进行研讨,探索数字经济时代背景下网络安全前沿技术发展,提升教育、卫健、金融等重要领域网络安全管理水平,促进网络安全产业发展。
3、网络安全应急演练总结汇报会
时间:9月14日
地点:成都市网络理政中心
亮点:学习信息化与网络安全关系、国际国内形势和网络安全态势、城市网络安全保障、网络安全应急演练及其取得的成效、网络安全典型案例,点评分析网络安全典型问题,加强全市网络安全意识培养和保障能力建设,做好2021成都大运会期间网络安全练兵备战。
“2020成都市国家网络安全宣传周”公众体验活动场地设置
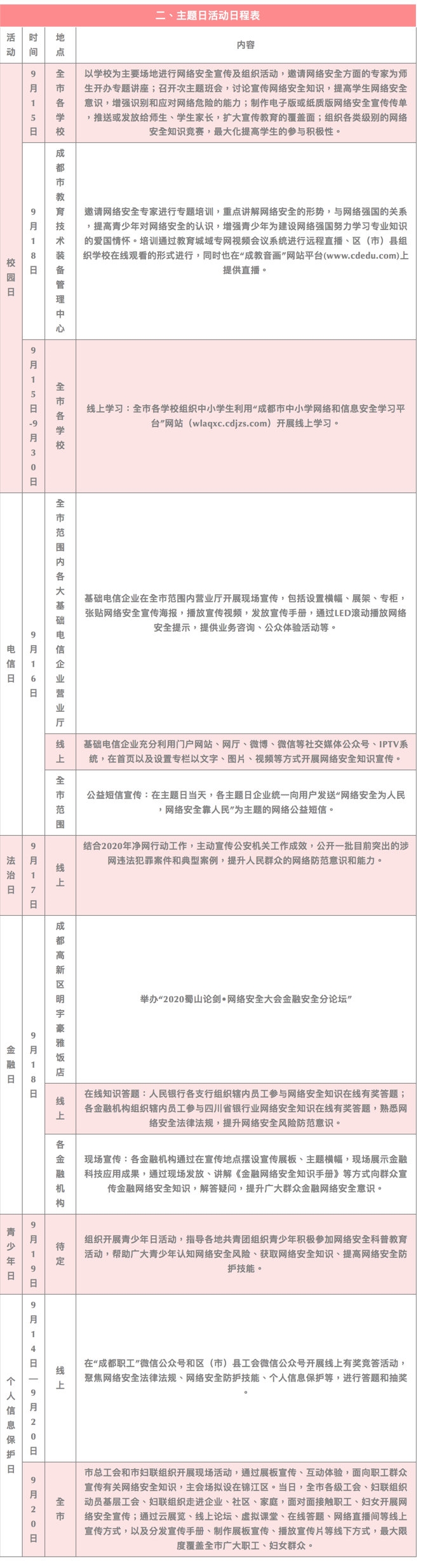
4、主题日活动
时间:9月15日—9月20日
内容:校园日、电信日、法治日、金融日、青少年日、个人信息保护日等主题活动。
安排:
附图:主题日活动安排表
5、网络安全进基层
各区(市)县和市级相关部门组织将开展网络安全进社区、进农村、进企业、进机关、进校园、进军营、进家庭等宣传普及活动。着眼未成年人、老年人等重点人群,设计针对性宣传活动,广泛宣传网络安全知识和防护技能。
“2020成都市国家网络安全宣传周”主海报

| 编辑: | 毛佳莉 |
| 责编: | 郭扬 |






