从严盯防农村麻将馆、茶馆等重点场所!四川再发重要提示
时间:2021-11-08 16:02:39 来源:四川疾控11月7日0—24时,31个省(自治区、直辖市)和新疆生产建设兵团报告新增本土确诊病例65例、本土无症状感染者34例。目前已有甘肃、内蒙古、陕西、青海、四川、湖北、湖南、贵州、黑龙江、江西、宁夏、河北、北京、云南、山东、重庆、江苏、河南、浙江等多个省份报告阳性病例。截至11月8日13时,我国有5个高风险地区和69个中风险地区。
四川省疾控中心提示您:
↓↓↓
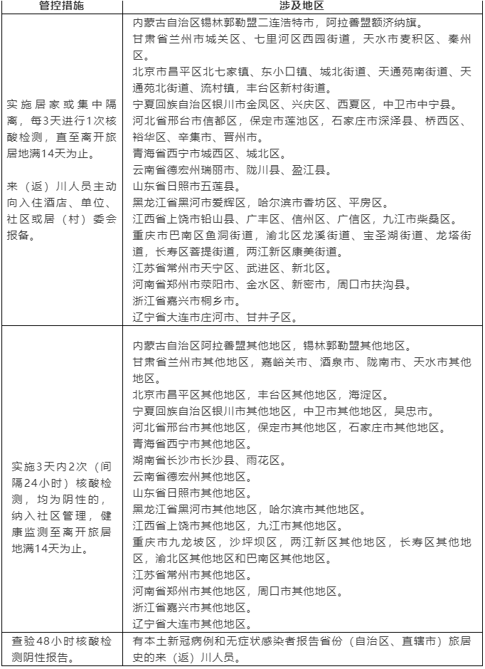
管控措施
11月7日,省委副书记、省长黄强主持召开省应对新冠肺炎疫情应急指挥部疫情防控工作视频调度会议,专题调度农村地区疫情防控工作。要充分汲取省外多起农村较大规模疫情教训,全面进入应急状态,从严从快查堵漏洞,落实落细防控措施,坚决守住农村地区疫情输入关口。要从严盯防农村麻将馆、茶馆、农贸市场等重点场所,严格落实戴口罩、亮码扫码等措施,倡导红事缓办、白事简办,应急状态期间宴席一律停办。
近期,省内连续发生本土疫情,为防范疫情传播扩散,在全省转为低风险区前,对疫情发生地重点风险人群,采取赋予四川天府健康通“应急黄码”的措施。若您的四川天府健康通出现黄码,请第一时间向社区或居(村)委会、单位、入住酒店报备,并立即前往黄码人员核酸检测定点机构或采样点接受检测。黄码人员需在3天内进行2次核酸检测,2次核酸检测间隔至少24小时。第1次核酸检测要尽快于24小时内完成,结果为阴性,健康码将短暂转为绿码,其后再次转为黄码,以提示您进行第2次检测,结果仍为阴性,您的健康码将正式转为绿码。
11月7日,成都市交通运输局出租汽车管理处发布通知:为满足健康码为黄码乘客核酸检测等出行需要,经成都市新冠肺炎疫情防控指挥部研究同意,健康码为黄码的乘客,在做好自身防护(佩戴口罩等)的前提下,可以乘坐出租汽车(含网约车)出行。

(点击查看大图)
专家建议
及时关注官方公布的新发病例轨迹,特别是重点场所信息,与之有时空交集者第一时间报备社区或居(村)委会,配合做好相关防控措施。故意瞒报中高风险地区或疫情发生地旅居史、确诊病例接触史等拒不遵守疫情防控规定造成严重后果的行为,将被依法追究责任。
密切关注疫情动态及个人健康码状态。一旦发现您的健康码出现“红码”时,应立即向属地社区或居(村)委会、单位、入住酒店报告,做好个人防护,就地等待转运管理;出现“黄码”时,或收到短信提示您为“风险人群时空伴随人员”,应第一时间向社区或居(村)委会、单位、入住酒店报备,立即到就近核酸检测机构接受检测。“黄码”期间,非必要不外出。如因特殊情况必须外出时,请佩戴口罩,不前往人群聚集公共场所,不参加人群聚集活动。
核酸采样点排队时,保持一米安全距离,全程佩戴好口罩。在咽拭子采集过程中可能出现咽部不适,切记不要对着医护人员或者其他人咳嗽、打喷嚏。采集完样品后立即清洁双手,戴上备用口罩。将废弃口罩投入指定医用垃圾桶,立即有序离开核酸采样点。如当天接种新冠疫苗,需24小时之后进行核酸检测,以避免因接种疫苗影响检测结果。
乘坐电梯时,要佩戴口罩,避免乘坐拥挤的电梯,尽量避免与有咳嗽等可疑症状人员同乘电梯,电梯内注意咳嗽礼仪,按电梯按键时用纸巾隔开,尽量避免触碰电梯的任何部分,触碰后要及时洗手,不在电梯内饮食。
公众要继续加强自我防护,坚持勤洗手、多通风、常消毒、戴口罩、保持社交距离等良好习惯;减少外出,不聚集、不聚会、不聚餐,保持社交距离;在公共场所要配合做好亮健康码、扫场所码、测温、登记等疫情防控措施。
如出现发热、干咳、乏力、咽痛、嗅(味)觉减退、腹泻等不适症状时,不要自行购药服用,应及时前往发热门诊就诊,如实向医务人员报告个人接触史、旅居史和活动史。就医途中全程做好个人防护,避免乘坐公共交通工具。
外卖快递工作人员要做好个人防护。尽量采取无接触方式配送和取件。如不能,取件人员请务必佩戴好口罩,最好戴上一次性手套,避免手与外包装盒直接接触。外包装要及时丢弃到垃圾桶,不要长时间置于家中。处理完后要及时洗手或进行手消毒。
国内部分地区来(返)川人员管控措施

| 编辑: | 毕凯旋 |
| 责编: | 毛佳莉 |
| 审核: | 程云 |

