元旦出行交通提示!这些路段注意绕行
时间:2021-12-29 17:22:08 来源:四川观察sctv2022年元旦假期将至
根据国务院办公厅2022年节假日安排,元旦假期间,高速公路不执行小型客车免费通行的政策。
2022年1月1日至3日,全省高速公路禁止危险化学品运输车辆通行,暂停对运输超限超载不可解体物品车辆允许通行高速公路的意见反馈。出行高峰1月1日上午8时至12时、返程高峰1月3日12时至20时,禁止三轴(含三轴)以上(不含鲜活农产品运输车)重型货车进入高速公路。其他时段,高速交警将根据辖区路网车流变化,适时采取暂缓放行、间断放行的临时交通管制措施。同时,对确需通过高速公路运输机场航空燃油、高速公路加油站所需燃油以及涉及民生所需等特殊情况下的危化品运输车辆,在监管下安全行驶,就近、短暂通过高速公路。元旦假期间,高速公路施工路段一律停止作业,对因特殊情况不能撤场的施工路段,将严格规范施工区域相关警示提示标志及安全防护设施。
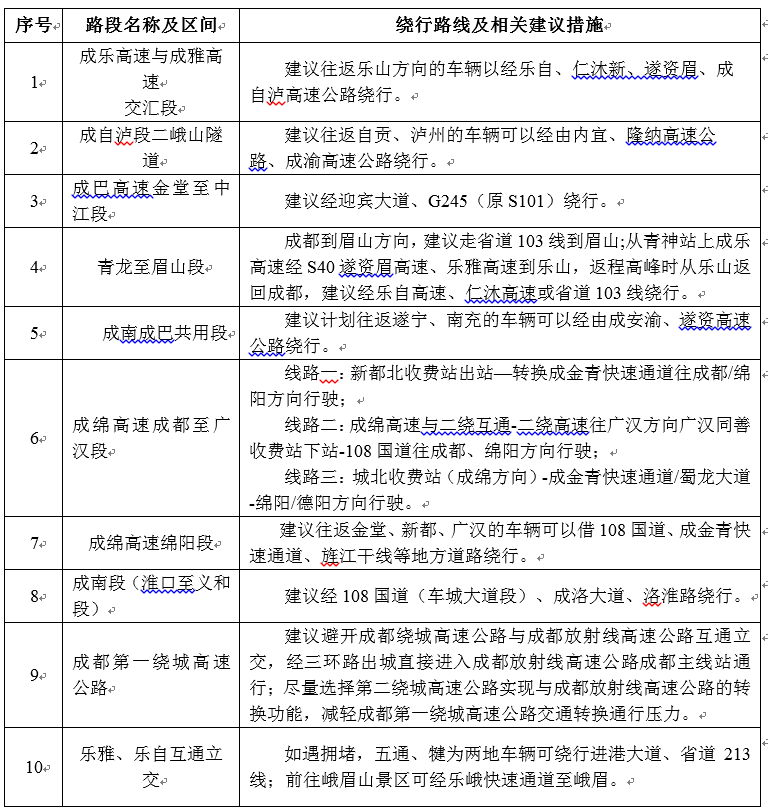
高速公路影响通行的施工及管制路段


高速公路主要拥堵易发路段

据气象部门信息,元旦期间以多云或晴天为主,基本无恶劣天气,适宜外出。结合我省疫情防控情况和小长假出行特点,预计元旦假期,群众出行以省内探亲、短途出游为主,多集中在成都及其周边地区,部分通往冬季热门景区的路段流量将较大增长。
| 编辑: | 李夏娇 |
| 责编: | 刘桂莲 |
| 审核: | 程云 |
评论
热门栏目

