疫情散发和局部聚集交织叠加,内江发布健康提示!
时间:2022-01-26 22:45:30 来源:内江疾控形势严峻,疫情散发和局部聚集交织叠加
内江疾控1月26日发布健康提示:
省外归来主动报备
新增排查地区河北廊坊市

全国疫情:2022年1月25日0—24时,31个省(自治区、直辖市)和新疆生产建设兵团报告新增本土确诊病例24例(北京14例,其中丰台区9例、朝阳区3例、大兴区1例、西城区1例;黑龙江4例,均在牡丹江市;新疆2例,均在伊犁哈萨克自治州;河北1例,在保定市;辽宁1例,在沈阳市;河南1例,在安阳市;广东1例,在中山市)。新增报告本土无症状感染者20例(黑龙江9例,均在牡丹江市;新疆6例,均在伊犁哈萨克自治州;北京5例,其中西城区3例、丰台区2例)。
北京市疫情:自2022年1月15日以来,北京市累计报告本土新冠肺炎病例71例,其中,德尔塔变异株关联疫情累计报告病例65例。北京本轮疫情已外溢至山东济南、山东聊城、山西大同、河北雄安、河北保定、河北廊坊、辽宁沈阳等4省7地,外地发现的感染者均有冷链接触经历。
浙江杭州疫情:2022年1月26日,杭州市通报新增1例新冠肺炎确诊病例情况:1月25日22时,浙医二院滨江院区发热门诊发现1例核酸阳性,该人员家住萧山区义桥镇御景蓝湾小区,工作地点在滨江区长河街道建业路151号。1月26日凌晨,杭州市疾控中心复核阳性,诊断为新冠肺炎确诊病例。该病例曾参加公司年会,目前杭州市已全面取消大型活动并暂停年会。
河北廊坊疫情:2022年1月26日,河北省廊坊市三河市集中隔离点检测出1名核酸阳性人员,同时三河市发布关于划定封控区、管控区、防范区的紧急通告。
中高风险地区: 截至2022年1月26日12时:全国共有高风险地区12个,其中河南省安阳1个;天津市10个;北京市1个。中风险地区44个,其中新疆伊犁哈萨克自治州5个;云南西双版纳傣族自治州1个,河南省郑州市3个,安阳市2个,许昌市5个;广东省中山市1个,珠海市3个;天津市16个;上海市2个;北京市6个。
为严格落实“外防输入、内防反弹”的防控要求,有效控制和降低疫情传播风险,内江市疾控中心提示您
重点管控措施
今日新增:对2022年1月12日(含)以来有河北省廊坊市三河市,2022年1月17日(含)以来有浙江省杭州市萧山区义桥镇、滨江区长河街道旅居史的来(返)内人员实施居家或集中隔离,每3天进行1次核酸检测,直至离开旅居地满14天为止。
特别关注北京市疫情。对2022年1月11日(含)以来有北京市海淀区上地街道、海淀街道、马连洼街道,2022年1月6日(含)以来有北京市朝阳区平房乡,2022年1月12日(含)以来有北京市房山区长阳镇、丰台区全域、大兴区旧宫镇、西城区广安门外街道、白纸坊街道旅居史的来(返)内人员实施居家或集中隔离措施。
持续关注黑龙江牡丹江疫情。对2022年1月11日(含)以来黑龙江省牡丹江市绥芬河市、东宁市旅居史的来(返)内人员实施居家或集中隔离。
持续关注天津市疫情。对2022年1月6日(含)以来有天津市津南区、西青区、河西区、东丽区旅居史的来(返)内人员实施居家或集中隔离措施。
持续关注新疆伊犁疫情。对1月12日(含)以来有新疆维吾尔自治区伊犁州霍尔果斯市旅居史的来(返)内人员实施居家或集中隔离措施。
交通、铁路等部门,对重点地区来(返)内人员,要查验健康码和48小时内核酸检测阴性证明,做好人员信息登记和推送。
严格报备,落实社区管理
一、有阳性病例报告地区旅居史、红码、黄码及与阳性病例轨迹有交集的人员,请抵达内江后2小时内主动向所在村(社区)、单位和入住酒店报备,积极配合社区做好核酸检测、集中隔离、居家隔离、健康监测等疫情防控措施。
不主动申报、刻意隐瞒信息或拒绝接受隔离医学观察,造成疫情传播或有传播严重危险的,根据《中华人民共和国传染病防治法》《中华人民共和国刑法》等有关规定,将依法追究当事人法律责任。


备注:根据疫情形势,排查地区将进行动态调整,涂红部分为特别关注地区、涂黄部分为新增报备地区。
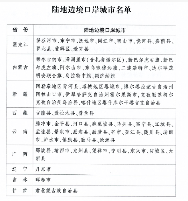
二、陆地边境口岸城市(与香港、澳门有口岸相连的除外)入(返)内人员需提供48小时内核酸检测阴性证明,陆地边境口岸城市名单见下表。

三、高风险岗位人员需主动报备。海关、边检、口岸、机场、进口冷链食品企业等直接接触入境人员、物品、环境的从业人员,以及集中隔离场所、定点救治医院、发热门诊等高风险岗位人员,需持48小时内核酸检测阴性证明返内,抵达后2小时需向社区村进行报备,并配合做好社区管控。
温馨提示
时刻绷紧思想之弦。当前国内外疫情防控形势严峻复杂,请大家继续保持高度的防护意识,绷紧疫情防控这根弦,不要存侥幸心理,记住危险源于大意。
切实履行个人责任。坚持科学配戴口罩,勤洗手、常通风、不聚集,保持安全社交距离,养成良好卫生习惯,如非必要,不要前往中高风险地区,每个人都要成为自己健康的第一责任人。
主动开展核酸检测,并持续关注健康状况、健康码颜色、出行相关地区有无新发疫情。如出现发热、干咳、乏力、嗅(味)觉减退、腹泻、咽痛等症状,请及时到发热门诊就诊,不要带病上班上学;如健康码出现红、黄码情况,或出行相关地区近期内有疫情发生,要立即向社区(村)、单位或入住酒店报备,并配合做好各项防控措施。建议公众不要急于和省外、境外来(返)内亲朋相聚。
采购需谨慎,快递要消毒。非必需不要购买境外商品,谨慎购买国内发生本土疫情所在地区的商品。在收取快递时,尽量选择无接触的配送方式,取件时要戴好口罩、一次性手套,可以先使用医用酒精或含氯消毒液喷洒或擦拭包裹(含外包装及内物品),尽量就地拆封,外包装不要带回家,按照生活垃圾分类处理即可。
每个人都是自己健康的第一责任人
让我们携手同行,共同阻击疫情传播
公众关切
1、春节返乡,乘坐公共交通工具需要注意什么?
答:1.出发前备好足够的口罩和防疫用品,如纸巾、手消毒剂或消毒湿巾,也可准备一些一次性手套。
2.合理安排出行时间,尽量减少在各类交通场站以及人员密集场所的逗留时间。
3.配合机场、高铁站、汽车站等工作人员做好测温、亮码、扫码等疫情防控措施;遵守公共场所秩序,注意保持社交距离。
4.途中全程规范佩戴口罩;在飞机、火车上尽量减少餐饮的次数和时间;保持手卫生,尽量避免直接用手触摸扶手、车门等公共设施,不用未清洁的手触摸口、眼、鼻。
5.咳嗽、打喷嚏时,用纸巾或肘部掩住口鼻,不可随地吐痰,口鼻分泌物用纸巾包好后弃置垃圾桶内。
6.旅途中如出现发热、咳嗽等可疑症状,及时联系工作人员,配合做好各项疫情防控措施。
2、乘坐铁路出行,高铁上万一发现涉疫旅客怎么办?
答:国铁集团客运部副主任朱文忠介绍,铁路部门制定了春运期间不同环境、不同场景下的疫情应急处置预案。如果火车上出现涉疫旅客,将采取以下措施:
一是立即将涉疫旅客安排在列车隔离席位。
二是安排涉疫旅客在前方车站下车,移送地方防控部门。
三是对涉疫旅客所处环境进行封闭。
四是将涉疫旅客所处车厢旅客信息推送至国家级疫情防控管理平台。
五是对涉疫旅客所处环境进行终末消毒。

| 编辑: | 陶丽萍 | 
| 责编: | 刘桂莲 | 
| 审核: | 程云 | 




 
					