返岗复工需要注意哪些事?四川疾控:第一件要事就是做核酸!
时间:2022-02-11 11:05:07 来源:四川新闻网2月9日0—24时,31个省(自治区、直辖市)和新疆生产建设兵团报告新增本土确诊病例7例(均在广西百色市)。新增本土无症状感染者1例(在辽宁沈阳市)。
10日,为落实“外防输入、内防反弹”的总策略和“动态清零”总方针,有效控制和降低疫情传播风险,四川省疾控中心发布温馨提示。
公众关切
返岗复工需要注意哪些事?
第一件重要的事就是返岗复工时及时做核酸!
上下班时:乘坐公共交通工具时,务必全程正确佩戴口罩,尽量避免用手触摸车上物品;可使用消毒湿巾或75%酒精对手机、钥匙等可能被污染的随身物品进行擦拭消毒,到单位或回到家中后要第一时间洗手;下班后尽量少参加聚会和集体活动,不去人员密集场所。
工作时:多人一起工作、翻阅文件资料、参加会议、接待外来人员时佩戴口罩;减少与他人接触,礼貌拒绝握手、拥抱等身体接触,以点头礼代替,并尽量保持1米以上安全距离;工作区域要保持清洁,每日通风3次以上,每次20—30分钟,通风时注意个人保暖;进入会议室先洗手消毒;会议期间、结束后多开窗通风;如条件允许,开会时尽量与他人保持1米以上距离就座。
用餐时:错峰用餐,避免扎堆用餐;尽量采用分餐制,如不能则要配备公筷公勺;用餐前后务必认真清洗双手,用餐时尽量与他人保持安全距离。
核酸检测哪里做?结果在哪里取?核酸检测价格是多少?
可通过微信小程序“四川天府健康通”——热门服务——医疗防疫机构查询附近的检测机构。
检测结果可直接通过“四川天府健康通”——热门服务——核酸与抗体检测结果进行查询,不用到检测机构领取纸质报告。
省管公立医疗机构新冠病毒核酸检测项目价格,单检40元/人次,混检(5混1、10混1)10元/人次。
专家提醒
近期重点关注
近期重点关注广西壮族自治区百色市,广东省深圳市,黑龙江省黑河市,浙江省杭州市,北京市丰台区,天津市河北区疫情。不前往高、中风险地区以及发生本土疫情的地区。
关注这些重点地区
主动报备
如您近期有疫情地区旅居史、与阳性病例轨迹有交集、收到提醒短信、健康码变为“红码”“黄码”等情况,请立即向所在村(社区)、单位或入住酒店报备旅居史,按要求做好核酸检测,配合做好各项疫情防控措施。
履行单位主体责任
加强人员排查,各机关企事业单位要持续排查往来人员有无中高风险地区旅居史和核酸检测阳性人员密接史;加强健康管理,有发热、乏力、咳嗽等疑似症状的员工要做好防护,及时到发热门诊就诊,不要带病上班。务工人员较多的企业可要求务工人员持48小时内核酸检测阴性证明返岗。
核酸检测时,务必要做好个人防护
听从现场工作人员指示,并按要求提前填写个人信息、准备好采样码。全程正确佩戴口罩,始终保持安全距离,避免聚集和相互交谈。在医生完成前一名受检者并双手消毒拿出新棉签后,再迅速上前脱下口罩张嘴采样,采样后立即戴好口罩,有序离开,不在采样点逗留。

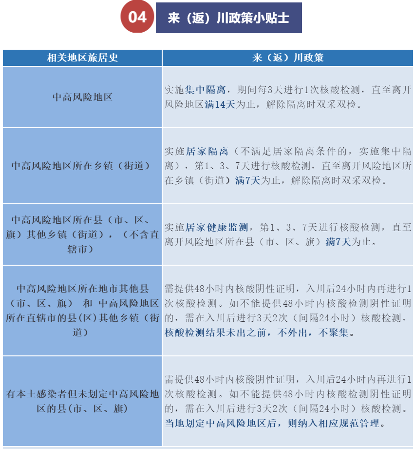
来(返)川政策小贴士
温馨提示
来(返)川人员要主动参与疫情防控工作,积极履行防控义务,做好个人防护,配合落实疫情防控措施。
居家隔离期间,要单独居住或单间居住,使用单独卫生间,足不出户,拒绝一切探访,每日自行测量2次体温,如果出现发热、干咳、乏力、嗅(味)觉减退、鼻塞、流涕、咽痛、结膜炎、肌痛和腹泻等症状,第一时间主动向村(社区)报告,及时闭环转运到医院就诊。
居家健康监测期间,非必要不外出,外出时做好个人防护,不上班,不进入宗教场所、宾馆酒店、博物馆、歌舞游艺休闲娱乐场所、棋牌室(麻将馆)、旅游景区景点、互联网上网服务营业场所、交通场站、商超、农贸市场、村委会(社区居委会)、村活动室(社区活动室)、党群服务中心、药店、企事业单位等公共场所,不得乘坐飞机、火车、客运班车、地铁等公共交通工具,避免参加聚集性活动,每日自行测量2次体温,如果出现发热、干咳、乏力、嗅(味)觉减退、鼻塞、流涕、咽痛、结膜炎、肌痛和腹泻等症状,第一时间主动向村(社区)报告,做好个人防护,及时到医院就诊。

