四川疾控最新提示:严控大型会议、培训、演出等聚集性活动!
时间:2022-02-22 10:42:24 来源:封面新闻 四川疾控2月21日晚,四川疾控最新提示,从严管控大型会议、培训、演出等聚集性活动等,详情如下:
2月20日0—24时,31个省(自治区、直辖市)和新疆生产建设兵团报告新增本土确诊病例71例(内蒙古32例,其中呼和浩特市30例、包头市1例、巴彦淖尔市1例;江苏11例,其中苏州市10例、无锡市1例;辽宁7例,均在葫芦岛市;广东6例,均在深圳市;山西5例,均在晋中市;四川4例,均在成都市;云南4例,其中德宏傣族景颇族自治州3例、红河哈尼族彝族自治州1例;黑龙江2例,均在鸡西市)。
新增本土无症状感染者15例(江苏6例,其中无锡市5例、苏州市1例;四川3例,均在成都市;黑龙江2例,均在鸡西市;上海2例,均在闵行区;广东1例,在深圳市;云南1例,在文山壮族苗族自治州)。
截至目前,成都市共有6个中风险地区:包括高新区中和街道长城馨苑小区、金牛区驷马桥街道沙河·云景湾小区、天府新区华阳街道龙河社区凯华丽景小区、天府新区华阳街道伏龙社区丽景苑小区、金堂县赵镇街道生态水城澜岸小区、温江区公平街道佳兆业丽晶公馆小区。
为落实“外防输入、内防反弹”的总策略和“动态清零”总方针,有效控制和降低疫情传播风险,2月21日,四川省疾控中心官方微信发布温馨提示:
1、专家提醒
近日,我省泸州、成都相继发生本土疫情,形势较为复杂。疫情防控人人有责,在疫情处置期间,公众要绷紧疫情防控这根弦,积极支持配合疫情防控工作。
不聚集,加强个人防护
保持戴口罩、勤洗手、常通风、少聚集、分餐食、用公筷、一米线等好习惯,配合做好扫码、亮码、核酸检测等疫情防控措施。如有发热、咳嗽、咽痛、乏力、嗅觉味觉减退等异常症状,请做好个人防护前往就近的发热门诊就诊,并如实告知发病前14天的旅居史和接触史。疫情所在市的公众,更要保持简约的生活方式,不聚集,保持社交距离。
主动检测核酸和接种疫苗
倡导省外来返川人员(特别是从近14天内有阳性感染者的地市来返川人员)和我省发生本土疫情的县(区)人员,在24小时内尽快做一次核酸检测。
关注自身健康码变化,积极配合落实社区的管控措施,做好核酸检测,确保“应检尽检”。“黄码”人员做好个人防护,及时前往“黄码”人员核酸检测定点医疗机构进行核酸检测。
按照“应接尽接”原则,在没有接种禁忌症的情况下,符合条件的人群尽早全程接种新冠病毒疫苗及加强针,共筑免疫屏障。
主动报备
主动关注官方发布的疫情相关信息,特别是对照本土病例的活动轨迹,查看是否有所交集。如您近期有疫情地区旅居史、与阳性病例轨迹有交集、收到提醒短信、健康码变为“红码”“黄码”等情况,请立即向所在村(社区)、单位或入住酒店报备,配合做好各项疫情防控措施。
履行单位主体责任
加强人员排查,各机关企事业单位要持续排查往来人员有无中高风险地区旅居史和核酸检测阳性人员密接史,特别是要重点排查有无本土病例接触史、活动轨迹交集等;加强健康管理,有发热、乏力、咳嗽等疑似症状的员工要做好防护,及时到发热门诊就诊,不要带病上班。
加强重点场所防控
各类公共场所严格落实体温检测、扫码亮码、戴口罩、通风消毒等防控措施,加强人流引导,避免人员集聚;城市公共交通、出租车、网约车应严格落实防控措施,司乘人员做好个人防护;景区景点、餐饮单位、室内公共场所、密闭场所落实限量、预约、错峰要求。从严管控大型会议、活动、论坛、培训、演出、展销等聚集性活动。
2 公众关切:如何申请转“绿码”?“黄码”人员看病就医怎么办?
如何申请转“绿码”?
(1)红码人员在完成集中及居家隔离医学观察管理后,自动转为' 绿码”。
(2)黄码人员及时到就近医疗机构进行核酸检测,检测结果为阴性后,会自动调整转为绿码。
(3)如果不能转为“绿码”,可通过“四川天府健康通”小程序页面下方“我要申诉”以及“12345热线”等渠道进行解决。
“黄码”人员看病就医怎么办?
(1)“黄码”人员要规范佩戴好口罩,按“黄码”人员管控规定就近前往医疗服务定点医院。
(2)医院为“黄码”患者开通绿色通道,由预检分诊工作人员引导至发热门诊,进行详细流行病学调查和核酸检测。
(3)现场核酸检测阴性的,可自行到相关临床科室诊治。现场核酸检测阳性的,就地留观隔离,等待复核排查,确诊后立即按规定转新冠肺炎救治定点医院治疗。
(4)目前各县(市、区)均设有“黄码”患者医疗服务定点医院,最新名单可在四川天府健康通“医疗防疫机构查询”模块中查询,也可咨询当地卫生健康行政部门。
离蓉、来(返)蓉人员的核酸检测要求是什么?进入成都两个机场的最新要求是什么?
从2022年2月21日18时起,离蓉的市民群众须持有48小时内核酸检测阴性证明。近14天内有中高风险地区和涉疫城市旅居史的来(返)蓉人员,以及与病例轨迹重合的人员尽快主动报备,就近完成核酸检测。中高风险地区及病例轨迹可查询成都市卫健委“健康成都官微”。倡导其他省来(返)蓉人员持48小时内核酸检测阴性证明或抵蓉后48小时内完成1次新冠病毒核酸检测。
按照成都市疫情防控相关要求,从2月21日(星期一)下午18:00时起,所有进入成都双流国际机场、成都天府国际机场航站楼内的人员(包括搭乘航班出港的旅客和接、送行人员)均须提供48小时内核酸检测阴性证明,核酸检测阴性证明时效计算方法为:航班计划起飞时间-核酸报告时间<48小时,纸质版或电子版均可。除此之外,进入两场航站楼的所有人员仍须佩戴口罩、查验“天府健康通”绿码、接受体温检测。
3、关注以下重点地区
如果您近期有以下地区的旅居史,请第一时间向村(社区)、单位或入住酒店报备,配合做好各项疫情防控工作。

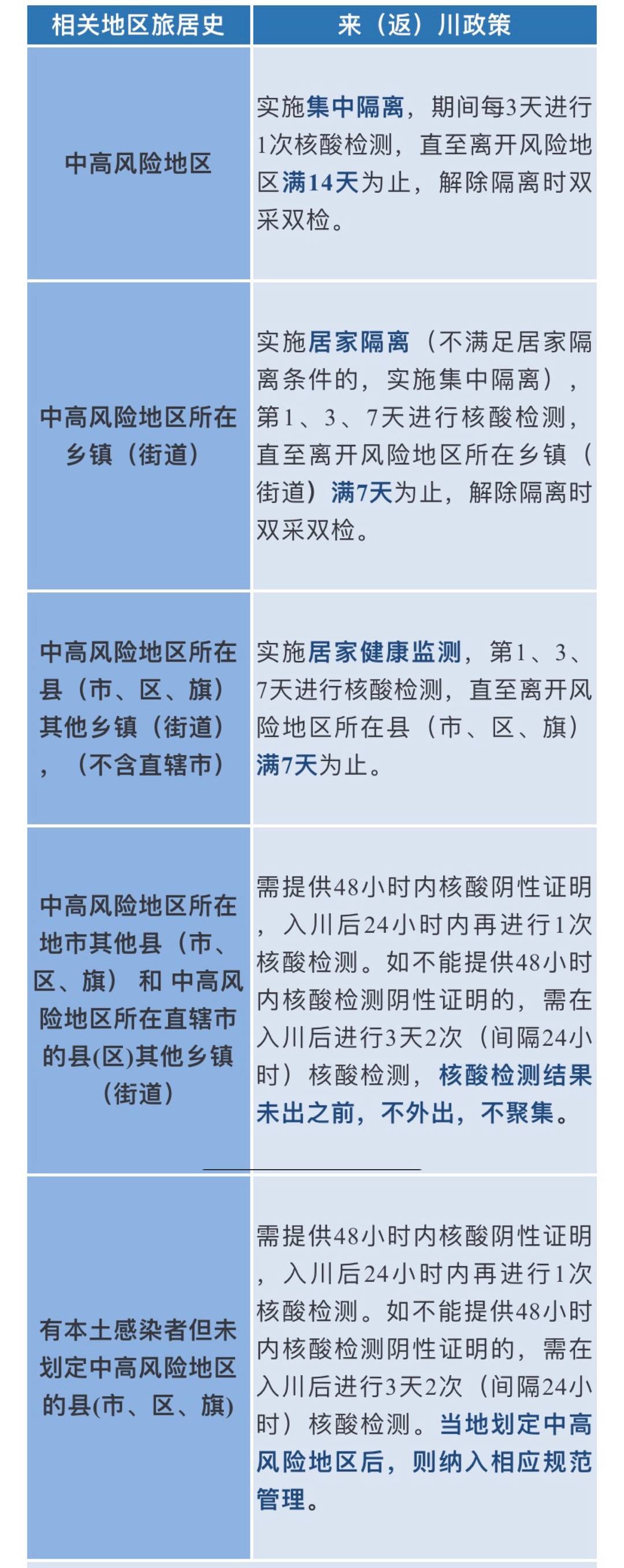
4、来(返)川政策小贴士

温馨提示
来(返)川人员要主动参与疫情防控工作,积极履行防控义务,做好个人防护,配合落实疫情防控措施。
居家隔离期间,要单独居住或单间居住,使用单独卫生间,足不出户,拒绝一切探访,每日自行测量2次体温,如果出现发热、干咳、乏力、嗅(味)觉减退、鼻塞、流涕、咽痛、结膜炎、肌痛和腹泻等症状,第一时间主动向村(社区)报告,及时闭环转运到医院就诊。
居家健康监测期间,非必要不外出,外出时做好个人防护,不上班,不进入宗教场所、宾馆酒店、博物馆、歌舞游艺休闲娱乐场所、棋牌室(麻将馆)、旅游景区景点、互联网上网服务营业场所、交通场站、商超、农贸市场、村委会(社区居委会)、村活动室(社区活动室)、党群服务中心、药店、企事业单位等公共场所,不得乘坐飞机、火车、客运班车、地铁等公共交通工具,避免参加聚集性活动,每日自行测量2次体温,如果出现发热、干咳、乏力、嗅(味)觉减退、鼻塞、流涕、咽痛、结膜炎、肌痛和腹泻等症状,第一时间主动向村(社区)报告,做好个人防护,及时到医院就诊。
成都“黄码”人员核酸检测定点医疗机构名单

成都“黄码”患者医疗服务定点医疗机构名单

泸州“黄码”人员新冠病毒核酸检测采样机构名单

泸州市涉疫孕产妇救治专门医疗机构名单

| 编辑: | 毕凯旋 |
| 责编: | 毛佳莉 |
| 审核: | 郭扬 |

