内江发布健康提示:省外归来主动开展核酸检测
时间:2022-01-23 23:16:48 来源:内江疾控北京此轮疫情累计报告43例
疫情关联山西山东河北
内江疾控1月23日发布健康提示:
省外归来主动开展核酸检测
新增排查地区山东济南市、聊城市,山西大同市,河北雄安新区
新疆伊犁州霍尔果斯市

全国疫情:2022年1月22日0—24时,31个省(自治区、直辖市)和新疆生产建设兵团报告新增本土确诊病例19例(北京9例,其中丰台区6例、房山区2例、海淀区1例;天津5例,均在津南区;广东3例,均在珠海市;河南1例,在安阳市;云南1例,在西双版纳傣族自治州),含1例由无症状感染者转为确诊病例(在北京)。新增报告本土无症状感染者7例(其中北京4例、云南2例,广东1例)。
山东疫情:1月23日,山东省新增3例本土确诊病例均与北京丰台某冷库新冠疫情关联,其中2例为济南长途货运司机,1例为聊城高唐籍冷库从业返乡人员。济南2病例系接北京市通报协查,被转至历城区集中隔离后查出。聊城高唐籍病例系自驾返乡后,在第二次核酸采样中查出阳性。
山西疫情:2022年1月22日,大同市云冈区对北京市丰台区一名返同人员进行核酸检测,结果为阳性。该阳性检出者为北京市丰台区西南郊冷库工作人员。1月20日携带19日北京博奥医学检验所出具的核酸检测阴性证明,与丈夫乘坐G2541次列车从北京北站上车,20:29到大同南站下车,出站后乘出租车(晋BT4790)直达现居住地云冈区六矿新区欣河苑小区。
河北疫情:2022年1月23日,河北省雄安新区安新县发布消息,发现2名新冠肺炎确诊病例,均为北京到(返)人员。
新疆疫情:2022年1月23日,新疆伊犁州霍尔果斯市在对有关人员3天1次的核酸筛查中,发现2人核酸检测结果呈阳性,诊断为新冠肺炎无症状感染者。
中高风险地区:截至2022年1月23日10时:全国共有高风险地区19个,其中陕西省西安市1个;河南省许昌市禹州市3个,安阳2个;天津市12个;北京市1个。中风险地区70个,其中陕西省西安市2个;河南省许昌市禹州市21个,郑州市8个,安阳市5个;广东省深圳市2个,中山市1个,珠海市3个;天津市26个;上海市1个;北京市1个。
为严格落实“外防输入、内防反弹”的防控要求,有效控制和降低疫情传播风险,内江市疾控中心提示您
重点管控措施
今日新增:对2022年1月18日(含)以来有山东省济南市历城区,2022年1月20日(含)以来有山西省大同市云冈区、河北省雄安新区安新县、新疆伊犁州霍尔果斯市,2022年1月21日(含)以来有山东省聊城市高唐县旅居史的来(返)内人员实施居家或集中隔离,每3天进行1次核酸检测,直至离开旅居地满14天为止。
特别关注北京市疫情。对2022年1月11日(含)以来有北京市海淀区上地街道、海淀街道、马连洼街道,2022年1月6日(含)以来有北京市朝阳区平房乡,2022年1月12日(含)以来有北京市房山区长阳镇、丰台区新村街道、丰台区玉泉营街道、丰台区南苑街道、大兴区旧宫镇旅居史的来(返)内人员实施居家或集中隔离措施。
特别关注广东省珠海市疫情。对2021年12月31日(含)以来有广东省珠海市香洲区、金湾区旅居史的来(返)内人员实施居家或集中隔离措施。
特别关注天津市疫情。对2022年1月6日(含)以来有天津市津南区、西青区、河西区、东丽区旅居史的来(返)内人员实施居家或集中隔离措施。
重点关注河南省安阳市疫情。对2022年1月6日(含)以来有河南省安阳市旅居史的来(返)内人员实施居家或集中隔离措施。
持续关注河南省郑州市疫情。对2022年1月6日(含)以来有河南省郑州市中原区、二七区、金水区、高新区旅居史的来(返)内人员实行居家或集中隔离。
交通、铁路等部门,对重点地区来(返)内人员,要查验健康码和48小时内核酸检测阴性证明,做好人员信息登记和推送。
严格报备,落实社区管理
一、有阳性病例报告地区旅居史、红码、黄码及与阳性病例轨迹有交集的人员,请抵达内江后2小时内主动向所在村(社区)、单位和入住酒店报备,积极配合社区做好核酸检测、集中隔离、居家隔离、健康监测等疫情防控措施。
不主动申报、刻意隐瞒信息或拒绝接受隔离医学观察,造成疫情传播或有传播严重危险的,根据《中华人民共和国传染病防治法》《中华人民共和国刑法》等有关规定,将依法追究当事人法律责任。


备注:根据疫情形势,排查地区将进行动态调整,涂红部分为特别关注地区、涂黄部分为新增报备地区。
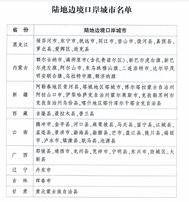
二、陆地边境口岸城市(与香港、澳门有口岸相连的除外)入(返)内人员需提供48小时内核酸检测阴性证明,陆地边境口岸城市名单见下表。

三、高风险岗位人员需主动报备。海关、边检、口岸、机场、进口冷链食品企业等直接接触入境人员、物品、环境的从业人员,以及集中隔离场所、定点救治医院、发热门诊等高风险岗位人员,需持48小时内核酸检测阴性证明返内,抵达后2小时需向社区村进行报备,并配合做好社区管控。
温馨提示
时刻绷紧思想之弦。当前国内外疫情防控形势严峻复杂,请大家继续保持高度的防护意识,绷紧疫情防控这根弦,不要存侥幸心理,记住危险源于大意。
切实履行个人责任。坚持科学配戴口罩,勤洗手、常通风、不聚集,保持安全社交距离,养成良好卫生习惯,如非必要,不要前往中高风险地区,每个人都要成为自己健康的第一责任人
主动开展核酸检测,并持续关注健康状况、健康码颜色、出行相关地区有无新发疫情。如出现发热、干咳、乏力、嗅(味)觉减退、腹泻、咽痛等症状,请及时到发热门诊就诊,不要带病上班上学;如健康码出现红、黄码情况,或出行相关地区近期内有疫情发生,要立即向社区(村)、单位或入住酒店报备,并配合做好各项防控措施。建议公众不要急于和省外、境外来(返)内亲朋相聚。
采购需谨慎,快递要消毒。非必需不要购买境外商品,谨慎购买国内发生本土疫情所在地区的商品。在收取快递时,尽量选择无接触的配送方式,取件时要戴好口罩、一次性手套,可以先使用医用酒精或含氯消毒液喷洒或擦拭包裹(含外包装及内物品),尽量就地拆封,外包装不要带回家,按照生活垃圾分类处理即可。
每个人都是自己健康的第一责任人
让我们携手同行,共同阻击疫情传播
公众关切
(一)如何查询附近的核酸检测机构?
1.微信中搜索“国务院客户端”小程序

2.点击“核酸检测机构”

3.根据所在地区进行查询

4.拨打机构电话进行咨询预约
(二)核酸检测证明48小时怎么算? 乘火车、飞机对核酸检测有什么要求?
疾控专家表示,从科学上讲,核酸检测48小时阴性证明应该从采样之时开始算时间。报告时间与采样时间之间的时间差,可能会增加感染风险。具体计算方法应以当地要求为准。
坐飞机:大部分航空公司官网均公布了核酸检测阴性证明有效开始时间及截止时间认定标准。
坐火车:12306手机客户端已提供购票出发地与到达地疫情防控政策实时查询功能。购买机票成功后,航空公司一般会发送包含登机防疫政策信息的短信至购票预留手机号,可注意查收手机短信。
全国部分机场、火车站都已推出核酸检测服务。

| 编辑: | 毕凯旋 |
| 责编: | 毛佳莉 |
| 审核: | 程云 |



