新增排查地区!内江发布健康提示
时间:2022-01-24 23:32:55 来源:内江疾控上海机场再发疫情,
北京疫情继续外溢辽宁
内江疾控1月24日发布健康提示:
省外归来主动开展核酸检测
新增排查地区上海奉贤区、辽宁沈阳市辽中区

全国疫情:2022年1月23日0—24时,31个省(自治区、直辖市)和新疆生产建设兵团报告新增本土确诊病例18例(北京6例,其中丰台区4例、房山区1例、大兴区1例;河北3例,均在雄安新区;云南3例,均在西双版纳傣族自治州;山东2例,均在济南市;天津1例,在津南区;山西1例,在大同市;河南1例,在安阳市;广东1例,在珠海市),含2例由无症状感染者转为确诊病例(北京1例,广东1例)。新增报告本土无症状感染者5例(其中北京2例、新疆2例,山东1例)。
上海疫情:2022年1月24日,上海市新增1例本土确诊病例,为浦东机场货运区办理进口业务的工作人员,根据第111场上海市新冠肺炎疫情防控新闻发布会通报,将奉贤区奉城镇幸福村8组定为中风险地区。
辽宁疫情:2022年1月23日,辽宁沈阳市辽中区新增1例本土无症状感染者,为北京丰台来(返)沈人员,该无症状感染者于1月21日7:08乘坐D825列车,1月23日在愿检尽检人群主动检测中检出阳性。
北京疫情:2022年1月23日16时至1月24日16时,报告新增9例本土新冠病毒感染者,其中确诊病例7例、无症状感染者2例,均为德尔塔变异株关联疫情。
中高风险地区:截至2022年1月24日17时:全国共有高风险地区18个,其中河南省许昌市禹州市3个,安阳2个;天津市12个;北京市1个。中风险地区62个,其中河南省许昌市禹州市13个,郑州市6个,安阳市5个;广东省深圳市2个,中山市1个,珠海市3个;天津市26个;上海市2个;北京市4个。
为严格落实“外防输入、内防反弹”的防控要求,有效控制和降低疫情传播风险,内江市疾控中心提示您
重点管控措施
今日新增:对2022年1月21日(含)以来辽宁省沈阳市辽中区、2022年1月20日(含)以来有上海市奉贤区奉城镇旅居史的来(返)内人员实施居家或集中隔离,每3天进行1次核酸检测,直至离开旅居地满14天为止。
特别关注北京市疫情。对2022年1月11日(含)以来有北京市海淀区上地街道、海淀街道、马连洼街道,2022年1月6日(含)以来有北京市朝阳区平房乡,2022年1月12日(含)以来有北京市房山区长阳镇、丰台区全域、大兴区旧宫镇旅居史的来(返)内人员实施居家或集中隔离措施。
特别关注广东省珠海市疫情。对2021年12月31日(含)以来有广东省珠海市香洲区旅居史的来(返)内人员实施居家或集中隔离措施。
特别关注天津市疫情。对2022年1月6日(含)以来有天津市津南区、西青区、河西区、东丽区旅居史的来(返)内人员实施居家或集中隔离措施。
重点关注河南省安阳市疫情。对2022年1月6日(含)以来有河南省安阳市旅居史的来(返)内人员实施居家或集中隔离措施。
持续关注河南省郑州市疫情。对2022年1月6日(含)以来有河南省郑州市中原区、二七区、金水区、高新区旅居史的来(返)内人员实行居家或集中隔离。
交通、铁路等部门,对重点地区来(返)内人员,要查验健康码和48小时内核酸检测阴性证明,做好人员信息登记和推送。
严格报备,落实社区管理
一、有阳性病例报告地区旅居史、红码、黄码及与阳性病例轨迹有交集的人员,请抵达内江后2小时内主动向所在村(社区)、单位和入住酒店报备,积极配合社区做好核酸检测、集中隔离、居家隔离、健康监测等疫情防控措施。
不主动申报、刻意隐瞒信息或拒绝接受隔离医学观察,造成疫情传播或有传播严重危险的,根据《中华人民共和国传染病防治法》《中华人民共和国刑法》等有关规定,将依法追究当事人法律责任。

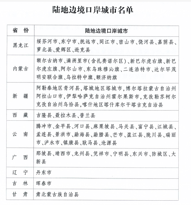
二、陆地边境口岸城市(与香港、澳门有口岸相连的除外)入(返)内人员需提供48小时内核酸检测阴性证明,陆地边境口岸城市名单见下表。

三、高风险岗位人员需主动报备。海关、边检、口岸、机场、进口冷链食品企业等直接接触入境人员、物品、环境的从业人员,以及集中隔离场所、定点救治医院、发热门诊等高风险岗位人员,需持48小时内核酸检测阴性证明返内,抵达后2小时需向社区村进行报备,并配合做好社区管控。
温馨提示
时刻绷紧思想之弦。当前国内外疫情防控形势严峻复杂,请大家继续保持高度的防护意识,绷紧疫情防控这根弦,不要存侥幸心理,记住危险源于大意。
切实履行个人责任。坚持科学配戴口罩,勤洗手、常通风、不聚集,保持安全社交距离,养成良好卫生习惯,如非必要,不要前往中高风险地区,每个人都要成为自己健康的第一责任人
主动开展核酸检测,并持续关注健康状况、健康码颜色、出行相关地区有无新发疫情。如出现发热、干咳、乏力、嗅(味)觉减退、腹泻、咽痛等症状,请及时到发热门诊就诊,不要带病上班上学;如健康码出现红、黄码情况,或出行相关地区近期内有疫情发生,要立即向社区(村)、单位或入住酒店报备,并配合做好各项防控措施。建议公众不要急于和省外、境外来(返)内亲朋相聚。
采购需谨慎,快递要消毒。非必需不要购买境外商品,谨慎购买国内发生本土疫情所在地区的商品。在收取快递时,尽量选择无接触的配送方式,取件时要戴好口罩、一次性手套,可以先使用医用酒精或含氯消毒液喷洒或擦拭包裹(含外包装及内物品),尽量就地拆封,外包装不要带回家,按照生活垃圾分类处理即可。
每个人都是自己健康的第一责任人
让我们携手同行,共同阻击疫情传播








| 编辑: | 李夏娇 |
| 责编: | 刘桂莲 |
| 审核: | 程云 |

