香港单日新增上千例,多地发现关联感染者,内江发布最新提示!
时间:2022-02-16 23:01:56 来源:内江疾控香港单日新增4285例,
创新高,多地发现关联感染者
内江疾控2月16日发布健康提示:
涉疫地区返回主动报备,遵从防控要求
新增排查地区(3个)
内蒙古呼和浩特市新城区、赛罕区、玉泉区

全国疫情:2022年2月15日0—24时,31个省(自治区、直辖市)和新疆生产建设兵团报告新增本土确诊病例46例(江苏19例,其中苏州市18例、南通市1例;辽宁15例,均在葫芦岛市;内蒙古7例,其中呼伦贝尔市5例、呼和浩特市2例;广东3例,均在深圳市;广西2例,均在百色市),含1例由无症状感染者转为确诊病例(在辽宁)。新增本土无症状感染者5例(江苏3例,其中无锡市2例、苏州市1例;广东1例,在广州市;云南1例,在文山壮族苗族自治州)。
江苏疫情:2月16日凌晨,江苏无锡市锡山区在对集中隔离管控的密切接触人员例行核酸检测中,发现1名(系病例1的家政服务人员)新冠病毒无症状感染者。2月16日0时至15时,苏州新增新冠肺炎确诊病例9例,无症状感染者2例。截至今天15时,本轮疫情累计报告确诊病例35例,无症状感染者7例,均在定点医疗机构隔离治疗。
内蒙古疫情:2月15日0—24时,内蒙古自治区报告无新增疑似病例和无症状感染者,新增本土确诊病例7例(呼和浩特市玉泉区1例、赛罕区1例,呼伦贝尔满洲里市5例)。
广东疫情:2月15日0-24时,全省新增本土确诊病例3例,均为深圳报告,2例在纳入管控的密接排查中发现,1例在重点人员例行核酸检测中发现。新增本土无症状感染者1例,广州报告,在高风险岗位从业人员例行核酸检测中发现。
辽宁葫芦岛疫情:2月15日0—24时,辽宁省葫芦岛市新增15例新冠肺炎本土确诊病例,均为绥中县,病例轨迹涉及医院、酒店。
中高风险地区:截至2022年2月16日16时:全国共有高风险地区2个,其中广西壮族自治区百色市1个;辽宁省葫芦岛1个。中风险地区35个,其中黑龙江省黑河市5个;广东省深圳市5个;广西壮族自治区百色市3个;辽宁省葫芦岛市1个;江苏省苏州市20个;内蒙古自治区呼伦贝尔市1个。
为严格落实“外防输入、内防反弹”的防控要求,有效控制和降低疫情传播风险,内江市疾控中心提示您
主动报备
(报备电话0832-12345)
一、有阳性病例报告地区旅居史、红码、黄码及与阳性病例轨迹有交集的人员,请抵达内江后2小时内主动向所在村(社区)、单位和入住酒店报备,或拨打0832-12345进行报备,积极配合社区做好核酸检测、集中隔离、居家隔离、健康监测等疫情防控措施。
不主动申报、刻意隐瞒信息或拒绝接受隔离医学观察,造成疫情传播或有传播严重危险的,根据《中华人民共和国传染病防治法》《中华人民共和国刑法》等有关规定,将依法追究当事人法律责任。


二、如果您搭乘过以下交通工具,请第一时间向社区(村)、单位或入住酒店报备,配合做好各项疫情防控工作。

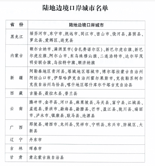
三、陆地边境口岸城市(与香港、澳门有口岸相连的除外)入(返)内人员需提供48小时内核酸检测阴性证明,陆地边境口岸城市名单见下表。

四、高风险岗位人员需主动报备。海关、边检、口岸、机场、进口冷链食品企业等直接接触入境人员、物品、环境的从业人员,以及集中隔离场所、定点救治医院、发热门诊等高风险岗位人员,需持48小时内核酸检测阴性证明返内,抵达后2小时需向社区村进行报备,并配合做好社区管控。
公众关切
1、近期国内疫情多点散发,返岗返校途中如何做好个人防护?
返岗途中防护
1.返岗途中如乘坐公共交通工具要全程规范佩戴口罩;
2.减少接触公共物品和部位,保持手卫生,不用未清洁的双手触摸口眼鼻;
3.不随地吐痰,打喷嚏或咳嗽时,用纸巾或手肘衣服遮住口鼻;
4.公共交通工具上尽量减少餐饮的时间和次数;
5.留意周围旅客健康状况,避免与可疑症状人员近距离接触;
6.在交通场站、服务区等地方要避免扎堆聚集,同样要做好个人防护。
返校途中防护
1.返校途中要随身携带足量的口罩、速干手消毒剂等个人防护用品,全程佩戴好口罩,注意个人卫生,做好个人防护。
2.在公共交通工具上尽量减少与其他人员交流,避免聚集,与同乘者尽量保持距离。
3.做好手卫生,尽量避免直接触摸门把手、电梯按钮等公共设施,接触后要及时洗手或用速干手消毒剂等进行擦拭清洁处理。
4.返校途中身体出现发热、干咳、咽痛、流涕、腹泻、乏力、嗅(味)觉减退、肌肉酸痛等症状,应当及时就近就医。在飞机、火车等公共交通工具以及机场、火车站,应主动配合工作人员进行健康监测、防疫管理等,并及时将有关情况报告学校。
2、开学在即,需要注意什么?
随着春节假期的结束,不少疾病总会来“凑热闹”,开学后的一至两周是校园内出现各种流行性传染病的“高风险期”。需要注意什么,如何预防?
重点疾病
新冠肺炎→全年均可发病,传染性强、传播速度快。
流行性感冒→潜伏期短、传染性强、传播速度快。
麻疹→传染性很高,首发症状出现3~5天后出现全身斑丘疹,病后大多可获得终身免疫。
诺如病毒肠胃炎→感染性强,以肠道传播为主,病程较短,主要症状为恶心、呕吐、发热、腹痛和腹泻。
食源性疾病→痢疾杆菌、伤寒杆菌、沙门菌、副溶血性弧菌、致泻性大肠杆菌等都是常见的病原菌,临床主要表现为恶心、呕吐、腹痛、腹泻等症状,可伴有发热,严重者可出现脱水,往往在学校、幼托等集体单位发生。
预防措施
接种疫苗是预防传染病最有效的手段,应定时定期给儿童接种疫苗。
加强个人卫生与个人防护。保持良好的卫生习惯,不随地吐痰、勤洗手、勤换衣、注意口腔卫生,生活用品如毛巾、餐具等应定期消毒。注意佩戴口罩,并尽量减少到人群密集的场所。
加强锻炼,养成良好的生活习惯,生活规律,睡眠充足,饮食均衡。
改善室内环境,常通风,保持室内清洁。
来(返)内政策小贴士

温馨提示
近期重点关注广西壮族自治区百色市,辽宁省葫芦岛市,江苏苏州市,内蒙古呼伦贝尔市、呼和浩特市疫情。不前往高、中风险地区以及发生本土疫情的地区
时刻保持个人防护意识,科学佩戴好口罩,加强手卫生,咳嗽、打喷嚏时注意遮挡,室内多通风,保持一米以上社交距离,养成良好卫生习惯。在公共交通工具、电梯等密闭场所以及人群聚集的室外场所全程规范佩戴口罩。
非必要不举办聚集性活动。按照 “谁举办、谁负责,谁组织、谁负责”的原则,严格控制场所规模及人流量,防止人员聚集。提倡家庭聚餐聚会等不超过10人,提倡 “ 喜事缓办,丧事简办,宴会不办”,确需举办的尽可能缩小活动规模。60岁及以上老年人和严重慢性病患者等人群,应尽量减少去人群聚集场所。
加强自我健康管理,如出现发热(≥37.3℃)、干咳、乏力、咽痛、鼻塞、流涕、嗅(味)觉减退、腹泻等症状,要正确佩戴口罩,及时到就近医院发热门诊就医,主动告知旅行史和接触史,就医过程中尽量避免乘坐公共交通工具。
接种新冠疫苗。接种新冠疫苗是每个公民应尽的责任和义务,符合条件的公众都应该全程接种新冠病毒疫苗,并在完成全程免疫满6个月后及时进行加强免疫。
为了您和家人的健康
省外归来主动做一次核酸检测
让自己安心,让家人放心。

| 编辑: | 陶丽萍 |
| 责编: | 刘桂莲 |
| 审核: | 程云 |



