成都新增1例无症状感染者,内江发布重要提示!
时间:2022-03-28 23:04:10 来源:内江疾控成都新增1例无症状感染者,
系省外返蓉人员
内江疾控3月28日发布健康提示:
省外归来立即报备,主动核酸检测

新增排查27地
河北省承德市围场满族蒙古族自治县,吉林省四平市铁西区,辽宁省锦州市凌河区、鞍山市海城市,江苏省泰州市姜堰区、徐州市沛县、贾汪区、南通市苏锡通产业园区、如东县、扬州市仪征市,浙江省舟山市普陀区,安徽省六安市霍邱县、芜湖市弋江区、淮北市濉溪县、滁州市琅琊区、阜阳市颍州区、保定市蠡县,山东省聊城市东昌府区,广东省佛山市三水区、茂名市化州市、肇庆市,甘肃省甘南藏族自治州合作市,湖北省鄂州市鄂城区,浙江省嘉兴市秀洲区,山东省枣庄市薛城区、台儿庄区,四川省成都市新都区


为落实“外防输入、内防反弹”的总策略和“动态清零”总方针,有效控制和降低疫情传播风险,内江市疾控中心温馨提示您:
成都市新增无症状感染者轨迹
3月28日,新都区发现1例省外返蓉的无症状感染者,该人员常住于新都区石板滩街道韩娥社区,于3月18日从省外返蓉。居家健康监测期间,3月18日、20日、24日3次核酸检测阴性。
近期主要活动轨迹
3月24日:新都区凌波西路308号,新都区蓉都大道南三段204号;
3月25日:新都区凌波西路308号,新都区蓉都大道南三段204号,新都区韩娥社区居委会(新都区三木路与木兰街交叉口东南160米);
3月26日:新都区石板滩街道韩娥社区10组张七妹茶铺;
3月27日:新都区新都街道观东村2组。
主动报备
(报备电话0832-12345)
一、有阳性病例报告地区旅居史、红码、黄码及与阳性病例轨迹有交集的人员,请抵达内江后2小时内主动向所在村(社区)、单位和入住酒店报备,或拨打0832-12345进行报备咨询,积极配合社区做好核酸检测、集中隔离、居家隔离、健康监测等疫情防控措施。
不主动申报、刻意隐瞒信息或拒绝接受隔离医学观察,造成疫情传播或有传播严重危险的,根据《中华人民共和国传染病防治法》《中华人民共和国刑法》等有关规定,将依法追究当事人法律责任。









二、如果您搭乘过以下交通工具,请第一时间向社区(村)、单位或入住酒店报备,配合做好各项疫情防控工作。

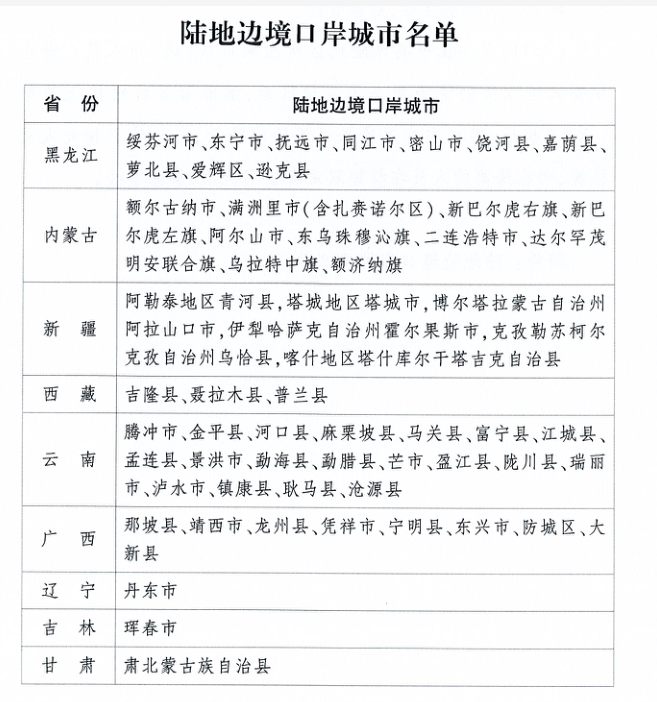
三、陆地边境口岸城市(与香港、澳门有口岸相连的除外)入(返)内人员需提供48小时内核酸检测阴性证明,陆地边境口岸城市名单见下表。

四、高风险岗位人员需主动报备。海关、边检、口岸、机场、进口冷链食品企业等直接接触入境人员、物品、环境的从业人员,以及集中隔离场所、定点救治医院、发热门诊等高风险岗位人员,需持48小时内核酸检测阴性证明返内,抵达后2小时需向社区村进行报备,并配合做好社区管控。
来(返)内政策小贴士


温馨提示
时刻绷紧思想之弦。当前国内外疫情防控形势严峻复杂,请大家继续保持高度的防护意识,绷紧疫情防控这根弦,不要存侥幸心理,记住危险源于大意。
近期要重点关注上海市,吉林省,辽宁省,河北省唐山市,福建省泉州市、莆田市、厦门市、福州市,山东省滨州市,广东省深圳市、东莞市,江苏省常州市,重庆市,陕西省西安市、安康市、宝鸡市、汉中市,河南省周口市,甘肃省兰州市疫情,不前往高、中风险地区以及发生本土疫情的地区。
时刻保持个人防护意识,科学佩戴好口罩,加强手卫生,咳嗽、打喷嚏时注意遮挡,室内多通风,保持一米以上社交距离,养成良好卫生习惯。在公共交通工具、电梯等密闭场所以及人群聚集的室外场所全程规范佩戴口罩。
非必要不举办聚集性活动。按照 “谁举办、谁负责,谁组织、谁负责”的原则,严格控制场所规模及人流量,防止人员聚集。提倡家庭聚餐聚会等不超过10人,提倡 “ 喜事缓办,丧事简办,宴会不办”,确需举办的尽可能缩小活动规模。60岁及以上老年人和严重慢性病患者等人群,应尽量减少去人群聚集场所。
加强自我健康管理,如出现发热(≥37.3℃)、干咳、乏力、咽痛、鼻塞、流涕、嗅(味)觉减退、腹泻等症状,要正确佩戴口罩,及时到就近医院发热门诊就医,主动告知旅行史和接触史,就医过程中尽量避免乘坐公共交通工具。
履行单位主体责任,加强人员排查,各机关企事业单位要持续排查往来人员有无新冠肺炎病例或无症状感染者报告地区旅居史和核酸检测阳性人员密接史;加强健康管理,有发热、乏力、咳嗽等疑似症状的员工要做好防护,及时到发热门诊就诊,不要带病上班。
接种新冠疫苗。接种新冠疫苗是每个公民应尽的责任和义务,符合条件的公众都应该全程接种新冠病毒疫苗,并在完成全程免疫满6个月后及时进行加强免疫或序贯免疫。
疫情防控 人人有责


特别提醒:省外归来(特别是从近14天内有阳性感染者的地市来返内人员)请在24小时内尽快做一次核酸检测,结果未出之前不外出,不聚集。接种新冠病毒疫苗后48小时内,如无特殊情况,暂时不要进行核酸检测,避免出现核酸检测假阳性的情况。
为了您和家人的健康
外出归来主动做一次核酸检测
让自己安心,让家人放心。

| 编辑: | 陶丽萍 | 
| 责编: | 刘桂莲 | 
| 审核: | 郭扬 | 



