部分大专及以上可报名!内江这些单位招聘工作人员啦
时间:2023-07-12 09:09:03 来源:内江公安 内江人事考试网江粉儿从“内江公安”和内江人事考试网了解到,因工作需要,内江这些单位招聘工作人员,详情如下:
内江市网络与信息安全
信息通报中心
招聘编外工作人员
一、招聘名额
计划招聘编外人员2名,协助市网络安全通报中心开展工作。
二、待遇保障
(1)试用期。新聘用人员试用期2个月,从报到之日起算。试用期满且合格,予以正式聘用;不合格的,不予聘用。首次聘用劳动合同期限为2年。聘用期间若考核不合格,根据考核结果解除合同。
(2)工资待遇。按照《内江市市级机关编外人员管理试行办法》,试用期工资为2000元/月。正式聘用后薪酬待遇为:基本工资+补贴+考核工资,年度绩效考核奖具体以考核奖励方案为准,试用期不享受考核奖励待遇。
(3)单位按规定购买养老、医疗(含生育)、失业、工伤保险。个人“五险”缴存部分从编外人员每月薪酬中代扣代缴。
三、招聘对象、范围及条件
1.具有中华人民共和国国籍;
2.拥护中华人民共和国宪法,遵守国家法律法规,政治思想素质好,品行端正;
3.具有忠诚、奉献、吃苦耐劳的精神,自愿从事编外人员工作;
4.具有良好的道德情操,服从组织分配,纪律观念较强;
5.全日制大学本科及以上学历,汉语言文学、新闻学专业;
6.年龄在18周岁至30周岁;
7.身心健康,具有正常履行职责的身体条件;
8.法律法规要求的其他条件。
四、报名
1、报名时间:2023年7月17日至7月18日工作日上班期间(报名时间:上午8:30-11:50;下午14:40-17:50)。此次招聘考试报名采取现场报名方式进行,报考人员应使用有效身份证有关信息进行报名,报名与考试时使用的身份证必须一致。
2、报名地点:内江市公安局门卫室(内江市东兴区汉安大道西段99号)。
咨询电话:
内江市公安局网安支队
0832-2292172
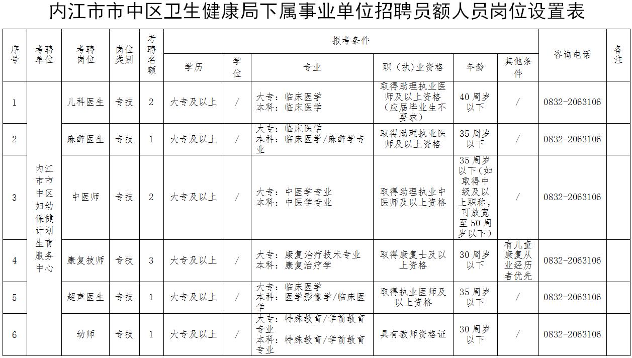
内江市市中区妇幼保健计划生育服务中心
招聘员额人员
一、招聘岗位及名额
儿科医生2名;麻醉医生1名;中医师2名;康复技师3名;超声医生1名;幼师1名。
(员额人员:即非公务员编制、非事业编制)
二、招聘基本条件和岗位条件
(一)基本条件
1.拥护党和国家的各项路线方针政策,遵纪守法;
2.具有良好的思想品质、职业道德和踏实勤恳的工作态度;
3.事业心、责任心强,遵纪守法,乐于奉献,无违纪违法行为;
4.符合岗位所需的学历要求,具有正常履行应聘岗位工作职责的身体条件;
5.具有岗位所需专业基础知识,具备应聘岗位要求的工作能力。
(二)岗位条件
详见《内江市市中区卫生健康局下属事业单位招聘员额人员岗位设置表》

三、报名
本次招聘报名采取现场报名方式进行。报名须提供如下材料:
(1)有效身份证;
(2)毕业证、公告要求的专业技术证书(以上证件要求同时提供原件和复印件1份,审核原件通过后收复印件);
(3)近期1寸免冠同底彩色照片2张;
(4)《内江市市中区卫生健康局下属事业单位公开招聘员额工作人员报名表》
报名时间:2023年7月12日至7月18日
报名地点:内江市市中区箭道街32号
联 系 人:曹静
联系电话:0832-2063106
监督电话:0832-5318922
内江市东兴区应急管理局
招聘应急管理综合行政执法技术检查员
一、招聘岗位及要求
本次计划面向社会公开选聘2名技术检查员。
二、基本条件
(一)遵守宪法和法律法规,具有良好的道德品行,无违法犯罪等不良记录;
(二)具有安全生产、防灾减灾救灾等相关安全类专业本科以上学历,或者相关行业领域中级以上专业技术职称、二级(技师)以上职业资格,或者注册安全工程师等职业资格;
(三)适应岗位要求的身体条件;
(四)年龄在40岁以下(年龄计算截止时间到报名开始之日);
(五)满足岗位所需的其他条件。
从事安全生产、防灾减灾救灾相关行业领域工作满10年、实践经验丰富的专业技术人员,可以不受前款第二项的限制通过考试和面试相结合的方式聘用为专职技术检查员。
同等条件下,优先聘用烈士子女和配偶、退役军人、消防救援人员、见义勇为人员。
三、报名及网上审查
(一)发布信息
内江人事考试网(http://www.njpta.org.cn/)
(二)报名时间和地点
报名及资格审查时间:2023年7月11日至7月14日(上午8:30-12:00,下午2:30-6:00)。
报名及资格审查地点:内江市东兴区应急管理局办公室(内江市东兴区中兴路66号)。
咨询电话:
内江市东兴区应急管理局办公室
0832-2251388
内江市食品药品检验检测中心
招聘临时工作人员
一、招聘岗位
检验员1名。
二、招聘基本条件和岗位条件
(一)基本条件
1.拥护党和国家的各项路线方针政策,遵纪守法;
2.具有良好的思想品质、职业道德和踏实勤恳的工作态度;
3.事业心、责任心强,遵纪守法,乐于奉献,无违纪违法行为;
4.符合岗位所需的学历要求;
5.具有岗位所需专业基础知识,有较强的专业技能,计算机操作应用能力;
6.身体健康,年龄35周岁以下(1988年1月1日以后出生),研究生学历者年龄适当放宽。
(二)岗位条件
学历要求:大学专科及以上学历。
专业要求:食品、药品、化学、微生物等检验相关专业。
其他要求:有相关检验工作经验者优先。
三、报名
报名起止时间:2023年7月13日-7月19日(5个工作日)。
报名地点:内江市东兴区栖霞路北段456号三楼302室,内江市食品药品检验检测中心办公室。
报名要求:需携带本人身份证、毕业证、学位证原件及复印件各1份及个人简历1份。
联系人:杜跃辉
联系电话:0832-2023050。
| 编辑: | 陶丽萍 |
| 校对: | 毛佳莉 |
| 责编: | 郭扬 |
| 审核: | 彭川 |

