玩转内江丨这些假期游玩“大餐”,让你玩转“双节”不发愁!
时间:2023-09-28 10:36:47 来源:内江文化旅游
旮旯沟旅游区

旮旯沟旅游区位于内江市市中区凌家镇,横亘凌家镇高洞村与永安镇柏杨村。景区占地1250余亩,以自然资源为主,生态景观浑然天成,内有奇山、奇水、奇石、奇寺、奇林等独特景观。
此次节日,景区围绕“古风”元素,延伸“石文化”“书画文化”“甜文化”体验内容,共庆双节。此次活动门票优惠政策。
💡活动内容:
1、早鸟票(宣传票):9.9元(提前两周进行大范围宣传,在官方公众号及抖音账号进行提前售卖)
围绕“农耕文化”+“草雕”打造一个独具特色的艺术之旅、浪漫之旅;根据现场环境,合理规划空间,把草雕童趣世界、草雕动漫世界、草雕农耕之乐、草雕浪漫之约四大内容植入环境中,造型独特,形态逼真,打造不一样的乡村景观。
活动前一周(9月23日-9月28日)通过以上渠道推出9.9元早鸟票(门票使用日期9月29日-10月20日),限时不限量;活动期间所有门票均实行原价门票5折优惠。
博克斯工场

“史家氮肥厂”成为了内江市市中区工业风的文旅休闲新场景。重新命名为博克斯工厂,经过重新粉刷、修缮加固,在阳光的照射下,曾经废旧的氮肥厂变得五彩斑斓。
以全民释放压力的狂欢活动为主题,突出“释放压力源,潮玩新聚点”的核心为定位,围绕工业赛博朋克风格为主要元素,延伸“中秋文化”“减压活动大挑战”等体验内容共庆双节。
💡活动内容:
此次活动无门票设置,园区全面开放(提前一周进行大范围宣传,在官方公众号及抖音账号进行提前预热)。为全市民提供减压、亲近自然、青年聚会、亲子活动等团建的好去处。

以龙门镇龙门村为核心区,建造起500亩甘蔗博览园、甘蔗园区和新式糖业故事馆、纪念馆等,这里不仅能够亲身体验制糖乐趣,还能了解内江糖文化。
以弘扬中秋佳节非物质遗产文化、传播内江红糖非遗文化为活动宗旨,宣扬内江“糖文化”,展示汉安糖草工业面貌、甜源蔗乡农文旅景观、以及乡村振兴发展成果,开展此次活动,全场活动免费开放(除各体验项目收费),吸引更多的游客参与其中。

天天甜乐园致力于打造川南首家“蜜蜂主题都市田园暨研学教育基地”,以“天天甜乐园,甜蜜伴童年”为宗旨,提倡“亲子高质量陪伴、将课堂搬进自然”的教育理念。
💡活动内容:
2.我和国旗合个影
3.帐篷电影派对
4.蜜蜂研学——亲子探蜜之旅(蜜蜂知识科普课堂;勇探蜂巢;蜂蜡唇膏制作)
5.鸽子喂养
6.蜜蜂主题无动力游乐

隆昌石牌坊位于中国四川省隆昌市境内,是国家4A级旅游景区,国家重点保护的非物质文化遗产和重点文物保护单位。
💡活动内容:
组织开展“万人赏月诵中秋”群众文化活动,传承中华民族优秀传统文化,丰富群众传统节日生活,大力营造浓厚的节日氛围。
既有大自然鬼斧神工之奇异,又有新时代人工打造之壮美,秉承“寓学法于休闲中”的理念,孔子公园以儒家文化为主题融入隆昌本地文化元素,让大家在游玩过程中无时无刻感受到文化的熏陶。
为庆祝中华人民共和国成立74周年, 歌颂我们伟大的祖国取得的辉煌成就,营造欢乐祥和的节日氛围。
🕑活动时间:9月29日、10月1日、10月3日、10月5日

贯彻落实党中央和省委市委关于进一步加强非物质文化遗产保护工作决策部署,扩展隆昌非物质文化遗产项目的转化性、创新性,推动本土文化艺术与四川省级非物质文化遗产项目。
💡活动内容:
“隆昌土陶制作技艺”、“夏布制作技艺”体验

五指山农旅康养生态园在资中往渔溪方向6.8公里处,以亲子自然实践教育+儿童游乐为主题,配合康养运动+家庭休闲游,是乡村假日旅游的好去处。
💡活动内容:
1.文艺演出(9月29日—10月3日,9:00-11:00)
2.鲶鱼趣味活动:逮鲶鱼、品鲶鱼、写鲶鱼、画鲶鱼(10月30日,8:30-18:00)
3.趣味有奖猜灯谜:(9月29日-10月3日,8:30-18:00)
4.钓鲶鱼品鲶鱼特惠活动:(9月29日-10月30日,8:30-18:00)消费满388元/桌可参加免单抽奖活动
5.(9月29日-10月30日,8:30-18:00)住水韵石竹“甜城文旅名宿”享免单抽奖活动。
资中文庙和武庙位于四川省资中县城北郊重龙山麓状元街,两庙在相距百米的距离内对峙而立,在全国皆属罕见。2006年5月25日,资中文庙和武庙被国务院公布为第六批全国重点文物保护单位,是资中县传承弘扬国学文化的主阵地。
一、启动仪式
时间:9月28日上午8:00-10:00
地点:资中文庙内
内容:启动仪式、论语诵读、传统艺术表演等,感受中华秀传统文化魅力。
二、研学活动
时间:9月28日下午14: 20
地点:资中文庙内
内容:探索儒家文化的起源与意义,弘扬民族传统传承优秀的民族精神,接受中华优秀传统文化洗礼
三、资中特色旅游商品推介
时间:9月28日,8:30-18:00
地点:资中状元街文庙外广场
内容:宣传、推介资中文化旅游资源,特色文创产品点亮资中文旅名片和农副产品。
四、珍贵文物图片展
时间:9月28日10月2日,8:30-18:00
地点:资中文庙内
内容:宣扬具有代表性的古建筑和珍贵馆藏文大群众展示传统文化,传播历史文化知识,培养物广大群众的文化自信和历史责任感。

石板河景区主要在内江市威远县连界镇境内,整条河流行走在石头之上,极其罕见,堪称“穹窿一绝”,展现着纯粹的大自然之美。
1、国庆盛世祈福活动,现场设置盛世祈福墙,利用停车场大桁架布置,供游客朋友写上对祖国的美好祝福。
2、中秋、国庆DIY国风灯笼、团扇活动,在游客中心外设置摆点,供游客朋友拍照打卡参与。
3、投壶活动,活动期间游客朋友转发朋友圈集满11个赞即可在游客中心参与投壶互动,每人有两次机会,投中后可赢取小礼品。
5、活动期间网红青蛙、可爱小丑免费和来到景区的游客朋友互动,还有惊喜小礼物相送。
6、活动期间入住宿云山房酒店、枕水山居民宿送石板河旅游区门票2张(仅免门票)、一份创意小礼品,还可享受茶坊8折优惠。
古佛顶旅游景区现已成功创建国家AAAA级旅游景区,旅游文化项目更加新颖完善,建设有盐煤古道博物馆、古佛顶碉楼、游步栈道、金马湾广场驿栈、骋目台等。
1、中秋、国庆DIY国风灯笼、团扇活动,在金马湾设置摆点,供游客朋友拍照打卡参与。
2、投壶活动,活动期间游客朋友转发朋友圈集满11个赞即可在金马湾参与投壶互动,每人有两次机会,投中后可赢取小礼品。
3、活动期间网红青蛙、可爱小丑免费和来到景区的游客朋友互动,还有惊喜小礼物相送。
4、“林间寻宝”购买小礼品散落在小马部落每个角落,供游客寻宝,找到都可免费带回家。

景区位于威远县连界镇,紧邻石板河旅游区,湖岔港湾众多,群山环抱,是游人体验山地运动、休闲度假的好去处。船石湖运动休闲度假区商业街已建成一、二期,太平洋影院、咖啡书屋、餐饮茶坊等服务设施一应俱全。
1、2023年9月28日-2023年10月31日
穹窿地质公园朝夕广场的菊花展、云水栈道旁的水上演绎、全园区的灯光秀。
2023年9月29日快乐足球(大象摸足球、足球九宫格、推球接力赛)
2023年9月30日足够有趣(足球五子棋、两人三足运球赛、与球同行计时赛)
2023年10月1日足国同庆(螃蟹夹足球挑战、夺宝奇兵大挑战、足球九宫格)
2023年10月2日我的足球(在空白足球上,手绘自己喜欢的球队队旗、或各国球队国旗、或喜欢的球员名字等...一切热爱的足球元素都可以DIY手绘上去)
2023年10月3日足球竞赛(为自己设计一款球衣,起稿、颜色、释放天马行空的想象)
2023年10月4日捷足先登(运球大作战、袋鼠运足球、两人三足运球赛)
2023年10月5日足智多谋(足球五子棋、足球保龄球、夺宝奇兵大挑战)
2023年10月6日知足常乐(旋风抢球、足球九宫格)
3、豪生酒店
手工月饼、手工扎染、手工小饼干、集市花车、萌宠喂养、泡泡浴、欢乐垂钓、寻宝打卡。
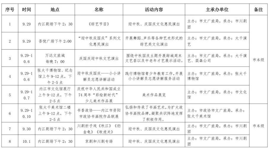
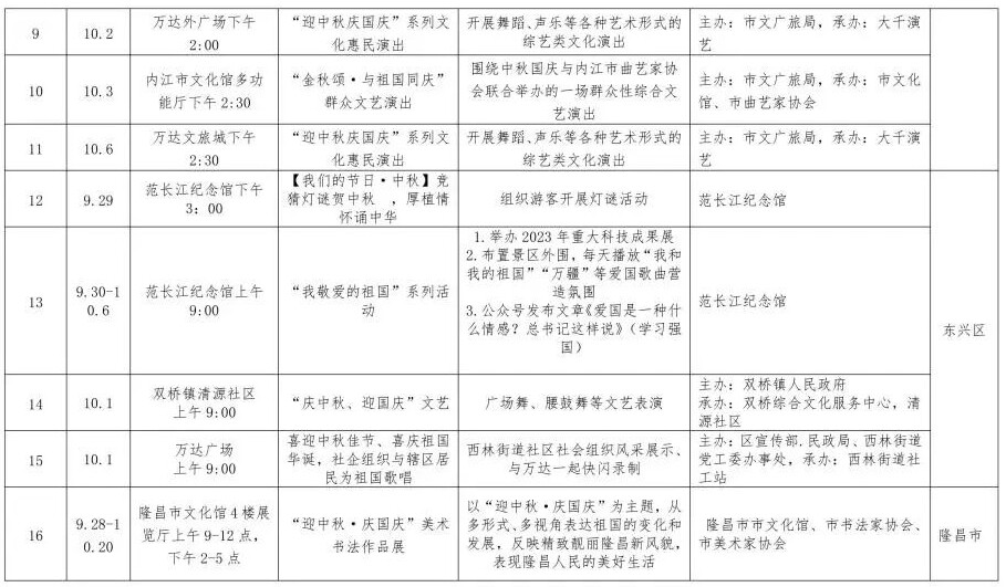
除了各个景区准备的丰富活动
内江市也将在节日期间
开展各类文化活动
🔽


🔼点击查看详细活动内容