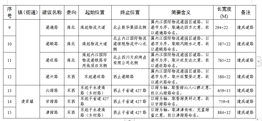
最新!内江这15条道路命名啦
时间:2023-12-30 09:33:58 来源:内江民政江粉儿从内江民政获悉,内江市市中区乐贤街道、白马镇和凌家镇15条道路命名,详情如下。
内江市民政局
关于市中区乐贤街道、白马镇和凌家镇
15条道路命名的公告
根据国务院《地名管理条例》第十三、十四条关于地名备案和公告的有关规定,市中区乐贤街道、白马镇和凌家镇部分道路命名经内江市人民政府批准,现予以公告。
凡符合国务院《地名管理条例》第十八条情形的,任何机关团体和企事业单位都必须使用公告中的标准地名。
特此公告。


| 编辑: | 唐晓萃 |
| 校对: | 刘桂莲 |
| 审核: | 彭川 |
上一篇:跳蚤市场乐趣多 以物换物倡新风
评论
新闻推荐

