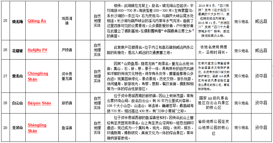
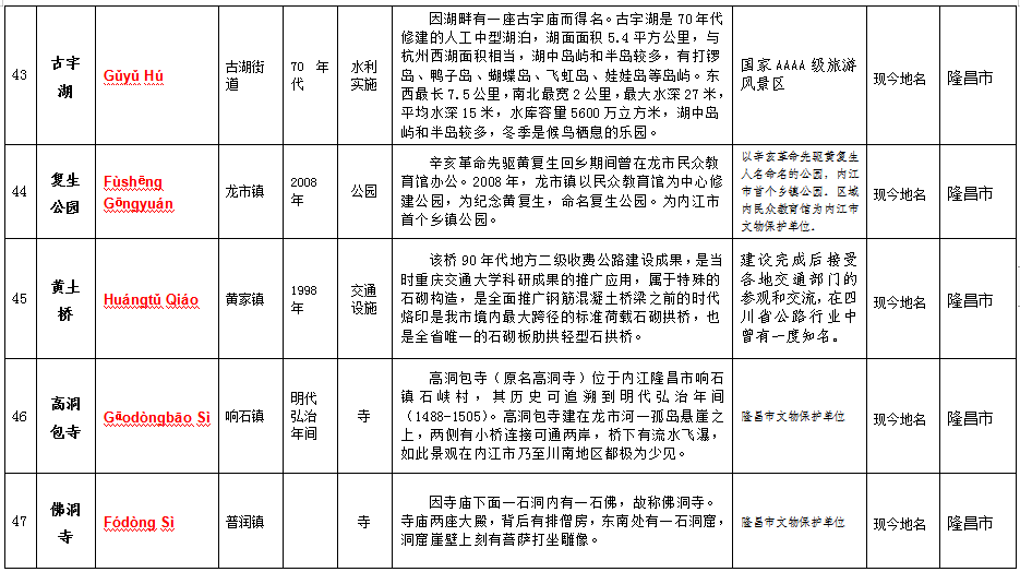
第一批内江市地名保护名录公布!看看有你家吗
时间:2024-03-18 08:45:16 来源:内江民政近日,内江市地名保护名录(第一批)名单公布,详情如下。
内江市民政局关于《内江市地名保护名录
(第一批)》的公告
内江市民政局
2024年3月12日












| 编辑: | 杨珩 |
| 校对: | 毛佳莉 |
| 责编: | 郭扬 |
| 审核: | 彭川 |
评论
新闻推荐
近日,内江市地名保护名录(第一批)名单公布,详情如下。
内江市民政局关于《内江市地名保护名录
(第一批)》的公告
内江市民政局
2024年3月12日












| 编辑: | 杨珩 |
| 校对: | 毛佳莉 |
| 责编: | 郭扬 |
| 审核: | 彭川 |